type
status
date
slug
summary
tags
category
icon
password
支持个人养老年金账户投保,终身领取,可年领,月领。自主定制,按需规划
📝 中英人寿福临门养老年金
产品特色
自主定制 按需规划
养老年金可自主选择年领、月领的领取方式;
养老计划随心定制,按需确定领取年龄,灵活对接养老生活
男性可选60/65/70周岁起领取
女性可选55/60/65/70周岁起领取
终身领取 养老无忧
约定年龄起按年或按月领取养老年金直至终身, 提供与生命等长的养老保障,有效抵御长寿风险,助您乐享无忧晚年。
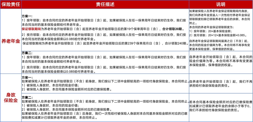
保证领取 随心选择
方案1:保证领取20年,如被保险人在养老年金保证领取期间内身故,我们向养老年金受益人一次性给付养老年金保证领取额度扣除已领取养老年金后的余额,本合同终止。
方案2:保证领取已缴保费,如被保险人在养老年金开始领取日(含)后身故,我们一次性给付被保险人身故时本合同基本保险金额所对应的已缴保险费扣减累计已领取养老年金的余额,本合同终止。
政策专属
政策专属:个人养老保险金产品,最高年缴保费12000元,可享受最高5400元/年的税收优惠政策福利。
普通养老金,预算充足时可匹配更高品质养老生活,让老年生活更加从容无忧。
产品责任

投保规则-非个养
- 投保年龄:出生满30天~60周岁
- 保险期间:终身
- 缴费方式:趸缴、年缴、月缴
- 缴费期间:趸缴;3/5/10/20年缴,缴至55周岁/至60周岁/至65周岁/至70周岁
- 年金起领年龄:女性:55周岁/60周岁/65周岁/70周岁;男性:60周岁/65周岁/70周岁
- 保费要求:最低保费:实际缴费期间 1-19年:8000元, 20-24年:6000元, 25-30年:3000元,最高保费:无
保费递增单位:1000元;实际缴费期间:是指保费实际需缴纳的年期,当“缴费期间”选为“缴至XX岁”时,按以下方式计算:XX-被保险人投保时年龄
投保规则-个养专项
- 投保年龄:18—60周岁
- 保险期间:终身
- 缴费方式:年缴
- 缴费期间:3/5/10/20年缴,缴至55/60/65/70周岁
- 年金起领年龄:女性:55周岁/60周岁/65周岁/70周岁;男性:60周岁/65周岁/70周岁
- 保费要求:最高保费:1.2万元;最低保费:实际缴费期间 1-19年:8000元, 20-24年:6000元,25-30年:3000元
责任免除
如果由于以下任何一种情形,导致被保险人身故,我们不承担给付身故保险金的责任,同时本合同终止:
1、投保人对被保险人的故意杀害、故意伤害;
2、被保险人故意犯罪或抗拒依法采取的刑事强制措施;
3、被保险人自本合同成立或者本合同效力恢复之日起2年内自杀,但被保险人自杀时为无民事行为能力人的除外。
发生上述第1种情形导致本合同终止的,如果您已缴足二年保险费,我们将退还本合同终止时的现金价值给被保险人的继承人。
发生上述第2种情形导致本合同终止的,如果您已缴足二年保险费,我们将退还本合同终止时的现金价值给您。
发生上述第3种情形导致本合同终止的,我们将本合同终止时的现金价值退还给您。
- 作者:大晋的BLOG
- 链接:https://blog.peijincn.com/article/Insurance_8
- 声明:本文采用 CC BY-NC-SA 4.0 许可协议,转载请注明出处。